الملخص عملة USDf هي دولار اصطناعي مُرَهَّب بضمانات زائدة، مبني على الإيثريوم، ويبلغ عرضه المتداول حاليًا حوالي 1.899 مليار دولار، ويحتل المرتبة 202 في السوق. يدعم USDf كلاً من العملات المستقرة وغير الالملخص عملة USDf هي دولار اصطناعي مُرَهَّب بضمانات زائدة، مبني على الإيثريوم، ويبلغ عرضه المتداول حاليًا حوالي 1.899 مليار دولار، ويحتل المرتبة 202 في السوق. يدعم USDf كلاً من العملات المستقرة وغير ال
تعلم/منطقة التوكن الرائج/تقديم المشاريع/ما هي USDf؟...ات المستقرة

ما هي USDf؟ دليل سريع لآلية Falcon Finance المبتكرة للعملات المستقرة

مبتدئ
10/6/2025
0m
Falcon Finance
USDF$0.9971--%
USDCoin
USDC$1.0007+0.01%
DAI
DAI$1.0003-0.06%
Bitcoin
BTC$67,491.04-1.71%
Ethereum
ETH$1,963.9-2.57%

الملخص


  • عملة USDf هي دولار اصطناعي مُرَهَّب بضمانات زائدة، مبني على الإيثريوم، ويبلغ عرضه المتداول حاليًا حوالي 1.899 مليار دولار، ويحتل المرتبة 202 في السوق.
  • يدعم USDf كلاً من العملات المستقرة وغير المستقرة كضمانات، مع نسبة ضمان ديناميكية لضمان أمان النظام.
  • يعتمد USDf آلية سك مزدوجة (تقليدية ومبتكرة) لتلبية احتياجات المستخدمين ذوي تفضيلات المخاطرة المختلفة.
  • يحافظ USDf على ربط سعر صرفه بالدولار الأمريكي بنسبة 1:1 من خلال استراتيجيات دلتا محايدة وآليات المراجحة.
  • من خلال استثمار USDf، يمكن للمستخدمين ربح توكنات عائد sUSDf والمشاركة في برامج عائد متعددة الطبقات.

1. ما هي USDf (Falcon USD)؟


عملة USDf هي دولار اصطناعي مُعزز بضمانات مفرطة من Falcon Finance. يُمكن للمستخدمين سكّ USDf عن طريق إيداع أصول ضمان مؤهلة، والتي تشمل عملات مستقرة (مثل USDT وUSDC وDAI)، بالإضافة إلى أصول عملات غير مستقرة (مثل BTC وETH وعملات بديلة مختارة). يضمن إطار الضمانات المفرطة أن تتجاوز قيمة الضمان دائمًا القيمة الصادرة لـ USDf، مما يحافظ على الاستقرار في ظل ظروف السوق المتغيرة.

تُدار الضمانات المستخدمة في سك USDf باستراتيجيات محايدة للسوق. يحافظ هذا النهج على الأصول مدعومة بالكامل مع تقليل تأثير تقلبات الأسعار الاتجاهية، مما يعزز موثوقية USDf كدولار اصطناعي مُعزز بضمانات مفرطة.

ملاحظة: تأسست Falcon Finance على يد Andrei Grachev، الشريك في DWF Labs، وحصلت على استثمار استراتيجي بقيمة 10 ملايين دولار من World Liberty Financial.

2. موقف ورؤية USDf


يمثل USDf من Falcon Finance جيلاً جديدًا من الأصول الاصطناعية في التمويل اللامركزي. وباعتباره بروتوكولًا للدولار الاصطناعي ذي ضمانات مفرطة، يهدف USDf إلى مواجهة التحديات التي تواجهها العملات المستقرة التقليدية، بما في ذلك مخاطر المركزية، وانخفاض العائدات، وعدم اليقين التنظيمي.

وفقًا لأحدث البيانات الصادرة عن MEXC، يحتل USDf حاليًا المرتبة 202 في سوق العملات المشفرة، بإجمالي معروض متداول يبلغ 1,898,676,740.67 توكن. يُصدر USDf على إيثريوم، وقد بلغ أعلى مستوى له على الإطلاق عند 1.024 دولار أمريكي في 30 مارس 2025، بينما بلغ أدنى مستوى له على الإطلاق عند 0.909 دولار أمريكي في 8 يوليو 2025. يُظهر نطاق التداول الضيق نسبيًا هذا فعالية تصميم آليته الأساسية.


تُصنّف Falcon Finance عملة USDf كأصل اصطناعي مبني على إطار عمل مؤسسي لإدارة المخاطر، مع التركيز على الشفافية والاستدامة. يُميّزه هذا الوضع عن مشاريع العملات المستقرة الأخرى في السوق، ويُرسي معيارًا جديدًا في مجال التمويل اللامركزي.


3. الآليات الأساسية لزيادة ضمانات USDf


3.1 إطار الضمانات المتنوعة


الميزة المميزة لـ USDf تكمن في استراتيجية قبول الضمانات المرنة. يمكن للمستخدمين سك USDf باستخدام فئتين رئيسيتين من الأصول:

1) ضمانات العملات المستقرة: تشمل العملات المستقرة السائدة مثل USDT وUSDC وDAI. ونظرًا لاستقرار أسعار هذه الأصول، يُمكن سك USDf عادةً بنسبة 1:1، مما يوفر للمستخدمين طريقة دخول بسيطة ومباشرة.

2) ضمانات العملات غير المستقرة: تشمل BTC وETH وعملات بديلة مختارة. تتطلب هذه الأصول ضمانات زائدة، مع تعديل نسب الضمانات ديناميكيًا بناءً على التقلبات والسيولة وسلوك السوق. على سبيل المثال، قد تتطلب ETH نسبة ضمانات 150%، بينما قد تتطلب العملات البديلة شديدة التقلب نسبة 200% أو أكثر.

لا تقتصر استراتيجية الضمانات المتنوعة هذه على توسيع قاعدة مستخدمي USDf المحتملين فحسب، بل تقلل أيضًا من المخاطر النظامية من خلال تنويع الأصول.

3.2 تعديل نسبة الضمانات الديناميكية


تستخدم Falcon Finance نظامًا ذكيًا لإدارة المخاطر، يُعدّل نسب الضمانات تلقائيًا وفوريًا بناءً على ظروف السوق. وتشمل العوامل الرئيسية التي يتم أخذها في الاعتبار ما يلي:
  • التقلبات التاريخية والحالية للأصل
  • عمق السيولة داخل وخارج السلسلة
  • مستوى تقبل المخاطرة على مستوى السوق والبيئة الاقتصادية الكلية
  • التعرض للمخاطر وفقًا للبروتوكول وتخصيص الأصول
ومن خلال آلية التعديل التكيفية هذه، يعمل صندوق النقد الدولي على تحقيق التوازن بين السلامة وكفاءة رأس المال المثلى للمستخدمين.

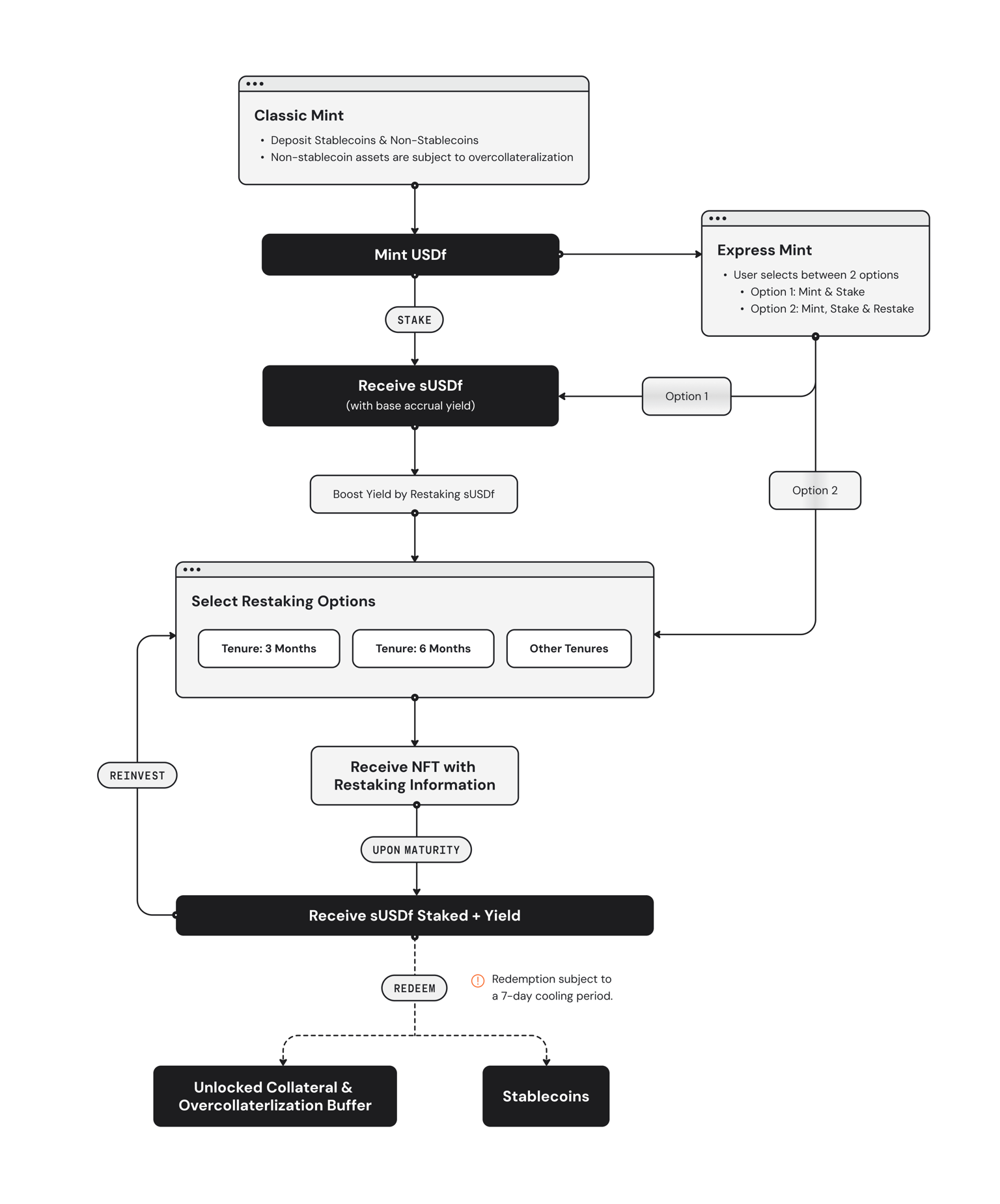
4. تصميم مبتكر للسك المزدوج لعملة USDf


4.1 السك الكلاسيكي


يُمثل السك الكلاسيكي أبسط وأبسط طريقة لإنشاء USDf. تتم العملية على النحو التالي:

بعد أن يختار المستخدمون الأصول المضمونة، يُحدد النظام تلقائيًا معايير السك بناءً على نوع الأصل. في حال استخدام العملات المستقرة، يُمكن سك USDf مباشرةً بنسبة 1:1. أما في حال استخدام BTC أو ETH أو أي أصول متقلبة أخرى، فيلزم وجود ضمانات زائدة. تُنفذ العملية بأكملها تلقائيًا عبر العقود الذكية، مما يضمن العدالة والشفافية دون تدخل يدوي.


تكمن ميزة سك العملة الكلاسيكية في بساطتها وسهولة التنبؤ بها. يمكن للمستخدمين الجدد فهمها واستخدامها بسهولة، بينما يمكن للمستخدمين ذوي الخبرة تنفيذها بسرعة، مما يُحسّن كفاءة رأس المال.

4.2 السك المبتكر


يتيح السك المبتكر للمستخدمين سكّ USDf عن طريق إيداع أصول غير مستقرة، مع الحد من تعرضهم لارتفاع محتمل في الأسعار. يُقفل الضمان لمدة محددة تتراوح بين 3 و12 شهرًا. عند السك، يجب على المستخدمين تحديد المعايير الرئيسية التالية:

يُراقب الضمان طوال فترة الإغلاق. بناءً على حركة السعر خلال المدة أو عند نهايتها، هناك ثلاث نتائج محتملة:

1) إذا انخفض سعر الضمان عن سعر التصفية في أي وقت خلال المدة: سيتم تصفيته لحماية البروتوكول. في هذه الحالة، يفقد المستخدم جميع حقوقه في الضمان الأصلي. ومع ذلك، يحتفظ المستخدم بعملة USDf التي سُكّت في البداية، والتي يمكن استبدالها بعملات مستقرة مدعومة مثل USDT أو USDC.

2) إذا ظل سعر الضمان بين سعر التصفية وسعر التنفيذ في نهاية المدة: يمكن للمستخدم إعادة عملة USDf التي سُكّت في الأصل لاسترداد ضمانه بالكامل. يتيح هذا للمستخدم استعادة أصوله مع الاستمرار في الاستفادة من سيولة USDf طوال مدة الاستحقاق. تُتاح مهلة 72 ساعة (تبدأ من تاريخ الاستحقاق) لسحب الضمان.

3) إذا ارتفع سعر الضمان عن سعر التنفيذ في نهاية المدة: سيتم إغلاق الضمان، ويفقد المستخدم جميع حقوقه في الأصل الأصلي. بدلاً من ذلك، يتلقى المستخدم USDf إضافيًا محسوبًا على النحو التالي: (سعر التنفيذ × مبلغ الضمان) - USDf المُصدر. يعكس هذا USDf الإضافي قيمة الضمان عند مستوى التنفيذ المتفق عليه، مما يُثبت فعليًا إمكانية تحقيق مكاسب في شكل USDf.

4.3 الفرق بين USDf وUSDT


المقارنة
USDT
USDf
المُصدر
Tether (مركزي)
Falcon Finance (لا مركزي)
آلية الإصدار
مدعومة بنسبة 1:1 من احتياطيات الفيات
سك النقود المفرط في الضمانات
أنواع الضمانات
النقد بالدولار الأمريكي، وسندات الخزانة قصيرة الأجل، والأصول المالية التقليدية
أصول كريبتو متعددة (عملات مستقرة + توكنات رئيسية)
الشفافية
يعتمد على عمليات التدقيق من قبل جهات خارجية، والشفافية المحدودة
على السلسلة بالكامل، شفافية عالية
المخاطر الرئيسية
المركزية والمخاطر التنظيمية
مخاطر العقود الذكية وتقلب الضمانات
مكانة السوق
أكبر عملة مستقرة من حيث القيمة السوقية وأعلى سيولة
جديد نسبيًا، المرتبة رقم 202
نطاق الاستخدام
مقبولة على نطاق واسع في أسواق العملات المشفرة العالمية
في المقام الأول ضمن نظام Falcon Finance
آلية العائد
لا يوجد عائد محلي، ويتطلب الإقراض
عائدات التخزين تصل إلى 200% APY
العرض المتداول
حوالي 120 مليار دولار
حوالي 1.899 مليار دولار

5. ضمانات ثلاثية لاستقرار سعر USDf


5.1 استراتيجية السوق المحايدة للدلتا


تحافظ Falcon Finance على استقرار سعر USDf من خلال مزيج من استراتيجيات الحياد الدلتا والمحايدة للسوق. عند إيداع المستخدمين ضمانات، ينشر البروتوكول الأصول عبر منصات مركزية ولامركزية، للتحوط من تقلبات الأسعار.

على سبيل المثال، إذا أودع مستخدم ETH واحد (بقيمة 3,000 دولار أمريكي)، فقد يفتح البروتوكول صفقة بيع قصير بقيمة مساوية في سوق العقود الآجلة. هذا يضمن استقرار قيمة الضمان بالدولار الأمريكي، بغض النظر عن حركة سعر الإيثريوم، مما يحافظ على استقرار USDf.

تُطبق Falcon Finance هذه الاستراتيجية، التي أثبتت فعاليتها على نطاق واسع في التمويل التقليدي، بشكل مبتكر في التمويل اللامركزي لتحقيق عزل فعال للمخاطر.

5.2 آلية التحكيم عبر الأسواق


عندما ينحرف USDf عن سعره الثابت عند دولار واحد في السوق الثانوية، يمكن للمراجِعين تحقيق أرباح بطرق تُعيد التوازن:

السعر فوق دولار واحد: يُصدر المُراجِعون USDf عبر البروتوكول (التكلفة = دولار واحد) ويبيعونه في السوق بأكثر من دولار واحد، مما يزيد العرض ويخفض السعر.

السعر أقل من دولار واحد: يشتري المُراجِعون USDf بسعر رخيص في السوق ويستردونه مقابل ضمانات بقيمة دولار واحد، مما يُقلل العرض ويرفع السعر.


5.3 حماية التصفية


في ظل ظروف السوق القاسية، إذا انخفضت قيمة الضمانات انخفاضًا حادًا، يُفعّل البروتوكول آلية تصفية. عندما تنخفض نسب الضمانات عن الحد الأدنى، يُمكن للمصفين سداد جزء من الدين أو كله، مع الحصول على ضمانات ومكافأة تصفية. هذا يضمن بقاء صندوق USDf مدعومًا بالكامل حتى في حالات الطوارئ غير المتوقعة.

6. توليد وتوزيع عائد USDf


6.1 توكن العائد sUSDf


يمكن للمستخدمين تخزين USDf في البروتوكول لكسب sUSDf (USDf المُدرّ للعائد). sUSDf هو توكن مستحق الفائدة، تزداد قيمته بمرور الوقت، انعكاسًا للعوائد المتراكمة.

يستخدم sUSDf آلية إعادة تحديد الأساس: يبقى عدد التوكنات المُحتفظ بها ثابتًا، لكن كل توكن يُمثّل تدريجيًا المزيد من USDf. هذا يُبسّط المعالجة الضريبية ويضمن التجميع التلقائي.

6.2 استراتيجيات العائد متعددة الطبقات


تقدم Falcon Finance مستويات عائد متعددة:

العائد الكلاسيكي: الطريقة الأبسط. ما عليك سوى استثمار USDf لتحقيق عوائد سنوية مستقرة. تشمل مصادر الاستثمار دخل إدارة الضمانات ورسوم البروتوكول.

العائد المعزز: يمكن للمستخدمين إعادة استثمار sUSDf في استراتيجيات ذات مخاطر وعوائد أعلى، مثل توفير السيولة أو دمج بروتوكولات الإقراض.

الاستراتيجيات المخصصة: يمكن للمستخدمين المتقدمين دمج الاستراتيجيات لتحقيق توازن مثالي بين المخاطر والعوائد.


7. تكامل النظام البيئي لـ USDf وحالات الاستخدام


صُممت USDf للتكامل السلس مع منظومة التمويل اللامركزي الأوسع. يمكن للمستخدمين:
  • توفير سيولة USDf على البورصات اللامركزية وكسب رسوم التداول
  • استخدم USDf كضمان في بروتوكولات الإقراض لاقتراض أصول أخرى.
  • شارك في برامج الحوكمة والحوافز عبر بروتوكولات التمويل اللامركزي المختلفة باستخدام USDf.
  • استخدم USDf كمخزن ثابت للقيمة ووسيط للتبادل.
كما أطلقت شركة Falcon Finance برامج حوافز داعمة، مثل نظام نقاط Falcon Miles وعمليات الإيردروب لتوكنات FF، مما أدى إلى تعزيز مشاركة المستخدمين بشكل أكبر.


8. إدارة مخاطر USDf


على الرغم من أن تصميم USDf يتضمن آليات أمان متعددة، إلا أنه يتعين على المستخدمين أن يظلوا على دراية بالمخاطر التالية:

مخاطر العقود الذكية: على الرغم من تدقيق البروتوكول، قد لا تزال هناك ثغرات في الكود. أنشأت Falcon Finance صندوق تأمين لتغطية الخسائر المحتملة، ولكن ينبغي على المستخدمين تخصيص الأصول بناءً على قدرتهم الفردية على تحمل المخاطر.

مخاطر السوق: في ظل ظروف السوق القاسية، قد يواجه النظام ضغوطًا حتى مع وجود حماية من التصفية. ينبغي على المستخدمين مراقبة نسبة ضماناتهم عن كثب لتجنب التصفية.

المخاطر التنظيمية: لا يزال المشهد التنظيمي للأصول الاصطناعية في طور التطور، وقد تؤثر التغييرات المستقبلية في السياسات على عمليات USDf.

يجمع USDf بين الإفراط في الضمان، وآلية سك العملة المزدوجة، واستراتيجيات دلتا المحايدة لتزويد المستخدمين بعملة مستقرة آمنة ومرنة. على الرغم من استمرار التحديات، فإن تصميم آليته المبتكرة وتركيزه على إدارة المخاطر يجعلان USDf حجر زاوية واعدًا في منظومة التمويل اللامركزي. بالنسبة للمستخدمين الذين يبحثون عن عوائد مستقرة وكفاءة رأس مال، يوفر USDf خيارًا جذابًا. مع نضج منظومة التمويل اللامركزي ونمو المشاركة المؤسسية، من المتوقع أن يصبح USDf جسرًا مهمًا بين التمويل التقليدي والتمويل اللامركزي.

تُقيم MEXC حاليًا فعالية USDf، مُقدمةً للمستخدمين مزايا مُتعددة: إعفاء من الرسوم على تداول وإيداع وسحب توكنات FF وUSDf، ونسبة فائدة سنوية تصل إلى 200% عند تخزين USDf، وفرصة للمستخدمين الجدد المُشاركين في تداول العقود الفورية والآجلة لتقاسم جوائز بقيمة 100,000 دولار أمريكي (50,000 USDf و50,000 USDT). لمزيد من التفاصيل، يُرجى زيارة MEXC.


إخلاء مسؤولية: لا تُقدم هذه المعلومات نصائح استثمارية، أو ضريبية، أو قانونية، أو مالية، أو محاسبية، أو استشارية، أو أي خدمات أخرى ذات صلة، كما أنها لا تُشكل نصيحة بشراء أو بيع أو الاحتفاظ بأي أصول. تُقدم "تعلم MEXC" معلومات لأغراض مرجعية فقط، ولا تُشكل نصيحة استثمارية. يُرجى التأكد من فهمك الكامل للمخاطر المُحتملة وتوخي الحذر عند الاستثمار. MEXC ليست مسؤولة عن قرارات المستخدمين الاستثمارية.

فرصة السوق
شعار Falcon Finance
Falcon Finance السعر(USDF)
$0.9971
$0.9971$0.9971
0.00%
USD
مخطط أسعار Falcon Finance (USDF) المباشر

المقالات الشعبية

الأسئلة الشائعة — التصفية في تداول العقود الآجلة

الأسئلة الشائعة — التصفية في تداول العقود الآجلة

1.ما هي التصفية؟التصفية، المعروفة أيضًا بالإغلاق القسري أو نداء الهامش، تحدث عندما تُغلق المنصة تلقائيًا صفقة المستخدم. في MEXC، يُعدّ معدل هامش الصيانة (MMR) المؤشر الرئيسي لمخاطر صفقة المستخدم والتع

الذهب يستعيد $5,000: لماذا فشل بيع بالذعر Warsh وقام خبراء الكمية بالشراء

الذهب يستعيد $5,000: لماذا فشل بيع بالذعر Warsh وقام خبراء الكمية بالشراء

لقد سقط الحاجز النفسي عند 5,000 دولار للأونصة مرة أخرى. ولكن هذه المرة، يروي التعافي قصة أكثر أهمية بكثير من الاختراق الأولي. وفقًا لبيانات سوق MEXC، عاد الذهب الفوري (XAU) بشكل V فوق مستوى 5,000 دولا

العقود الآجلة للأحداث: طريقة بسيطة وسريعة لتداول العقود الآجلة

العقود الآجلة للأحداث: طريقة بسيطة وسريعة لتداول العقود الآجلة

يجذب تداول العقود الآجلة للعملات المشفرة عددًا لا يحصى من المستثمرين برافعته المالية العالية وإمكانية الربح ثنائية الاتجاه. ومع ذلك، فإن الآليات المعقدة - بما في ذلك متطلبات الهامش ونسب الرافعة المالي

التقرير الأسبوعي لعمليات MEXC (27 يناير - 2 فبراير 2026)

التقرير الأسبوعي لعمليات MEXC (27 يناير - 2 فبراير 2026)

إدراجات جديدة · أفضل الرابحين · نظرة عامة على بيانات التداول الفوري والعقود الآجلةفترة الإحصاءات: 27 يناير - 2 فبراير 2026جدول النشر: كل خميسمصدر البيانات: منصة MEXC، وCoinGeckoشهد سوق العملات المشفرة

الأخبار الرائجة

عرض المزيد
ألكيمي باي تضيف $FF و USDf من فالكون فاينانس إلى منصة العملات القانونية الحكومية

ألكيمي باي تضيف $FF و USDf من فالكون فاينانس إلى منصة العملات القانونية الحكومية

تضيف Alchemy Pay عملات $FF و USDf من Falcon Finance إلى منصة العملات القانونية الحكومية الخاصة بها، مما يتيح للمستخدمين شراء الدولار المدر للعائد وتوكن الحوكمة باستخدام البطاقات أو التحويلات المصرفية.

تطلق Falcon Finance خزائن تخزين العملات المشفرة بعائد سنوي 12% في USDf

تطلق Falcon Finance خزائن تخزين العملات المشفرة بعائد سنوي 12% في USDf

فالكون فاينانس، بروتوكول الدولار الاصطناعي الذي كان يحقق نجاحًا كبيرًا طوال عام 2025، قد أطلق للتو منتجًا جديدًا آخر - وهذا المنتج سيغري بالتأكيد مستخدمي التمويل اللامركزي الذين يتطلعون إلى الحصول على

تضيف Falcon Finance سندات CETES المكسيكية المرمزة إلى إطار ضمانات USDf

تضيف Falcon Finance سندات CETES المكسيكية المرمزة إلى إطار ضمانات USDf

تقوم فالكون فاينانس بتوسيع قاعدة ضمانات USDf من خلال إضافة CETES، وهي الشكل المرمز لسندات المكسيك السيادية قصيرة الأجل من إيثرفيوز.

فالكون فاينانس تطلق دولار صناعي USDf بقيمة 2.1 مليار دولار على شبكة Base

فالكون فاينانس تطلق دولار صناعي USDf بقيمة 2.1 مليار دولار على شبكة Base

أعلنت Falcon Finance عن نشر USDf، الدولار الاصطناعي متعدد الأصول بقيمة 2.1 مليار دولار، على شبكة Base من الطبقة الثانية المدعومة من Coinbase، مقدمة "عالمي جديد

مقالات ذات صلة

دعوة الأصدقاء للتسجيل في MEXC

دعوة الأصدقاء للتسجيل في MEXC

بالإضافة إلى استخدام منصة MEXC للتداول في العقود الفورية والعقود الآجلة، يمكن للمستخدمين أيضًا كسب العمولات عن طريق دعوة الأصدقاء. عندما يدعو المستخدمون الأصدقاء لاستخدام MEXC، يمكنهم كسب نسبة معينة م

ما هو Launchpool؟

ما هو Launchpool؟

MEXCLaunchpoolهي منصة فعاليات تمكّن المستخدمين من كسب token airdrop للرموز الشائعة أو المدرجة حديثًا عن طريق الرهان في رموز محددة. تظل الرموز المرهونة قابلة للاسترداد في أي وقت، ويحصل المستخدمون على م

دليل برنامج الإحالة في MEXC الشامل: افتح مكافآت أعلى في كل مستوى واحصل على دخل سلبي

دليل برنامج الإحالة في MEXC الشامل: افتح مكافآت أعلى في كل مستوى واحصل على دخل سلبي

يُنشئ برنامج الإحالة في MEXC نظام حوافز مستدام مدفوعًا بنمو المجتمع. يشرح هذا الدليل الشامل الإطار التشغيلي للبرنامج، ومسارات التقدم في المستويات، وهياكل المكافآت، والفوائد الرئيسية.*BTN-انضم الآن&BTN

ما هو ether.fi؟ بروتوكول إعادة التخزين الرائد على الإيثيريوم الذي يربط أكثر من 400 سلسلة

ما هو ether.fi؟ بروتوكول إعادة التخزين الرائد على الإيثيريوم الذي يربط أكثر من 400 سلسلة

الخلاصةتعد ether.fi منصة رائدة لإعادة التخزين اللامركزية ضمن نظام إيثريوم البيئي، مما يتيح للمستخدمين تخزين ETH وBTC والعملات المستقرة للحصول على عوائد ثابتة.يعمل ETHFI كتوكن الحوكمة للمنصة، مما يمنح

اشترك في MEXC
اشترك واحصل على ما يصل إلى 10,000 USDT بونص